关于《广州市北二环高速公路G4XXXR-8004#加油站
建设项目》竣工环境保护验收意见的公示
根据《广州市北二环高速公路G4XXXR-8004#加油站建设项目竣工环境保护验收报告》,对照《国务院关于修改<建设项目环境保护管理条例>的决定》、《广州市环境保护局关于印发广州市建设单位自主开展建设项目环境保护设施验收工作指引(试行)的通知》等相关要求,验收工作组于2018年2月1日察看了现场,2018年2月13日组织召开《广州市北二环高速公路G4XXXR-8004#加油站建设项目》竣工环境保护验收会(验收工作组名单附后)。查阅了《广州市北二环高速公路G4XXXR-8004#加油站建设项目竣工环境保护验收报告》、《广州市北二环高速公路G4XXXR-8004#加油站建设项目竣工环境保护验收监测报告表》等资料,察看了项目运行及环保设施情况,形成验收意见如下:
一、工程建设基本情况
(一)建设地点、规模、主要建设内容
本项目位于白云区广州市北二环高速公路和龙段,总用地面积6660.9m2,总建筑面积648m2,主要建筑为1栋站房、1栋便利店、1座公厕,设置5个50m3地埋式油罐(3个汽油罐、2个柴油罐),年销售汽油3130吨、柴油4695吨。劳动定员32人,工作3班制,每班工作8小时,工作日为365天。
(二)建设过程及环保审批情况
由广州国寰环保科技发展有限公司的《广州市北二环高速公路G4XXXR-8004#加油站建设项目环境影响报告表》,于2014年6月17日通过广州市白云区环境保护局《关于广州市北二环高速公路G4XXXR-8004#加油站建设项目环境影响报告表的批复》(云环保建[2014]96号)的审批。目前生产及环保设施运行正常,具备环境保护设施竣工验收条件。
(三)投资情况
本项目总投资800万元,其中环保投资100万元,用于污水处理站、油气回收装置和事故池等的建设。
(四)验收范围
设计生产能力下,环境保护设施的落实情况及运行的有效性。
二、工程变更情况
三、环境保护设施落实情况
验收工作组实地察看了企业现场,项目已落实并正常运行的环境保护设施和措施如下:
(一)废水
本项目办公生活污水及冲厕污水经化粪池预处理,场地冲洗废水经沉淀池和隔油池预处理,然后一起经自建污水处理设施(生物反应+膜分离)进行处理后,回用于冲厕、场地冲洗、绿化。
(二)废气
本项目汽车尾气直接以无组织形式排放;场内实施油气回收系统,卸油、加油环节已采取密闭回收油气,未收集的少量泄漏气体以无组织形式排入环境。
(三)噪声
项目主要噪声主要来源于营运时产生的噪声。已通过合理布置噪声源,对设备进行封闭式隔声、吸声、消声处理,严格执行操作规程、采用减振处理、加强绿化等噪声防治措施。
(四)固体废物
污水处理站污泥和生活垃圾一并交由环卫部门统一清运处理。
(五)其他环保设施
加油站四周已设置环形事故沟,并设置50m3事故池。
四、环境保护设施调试效果
根据广州德隆环境检测技术有限公司出具的《广州市北二环高速公路G4XXXR-8004#加油站建设项目竣工环境保护验收监测报告表》等相关材料,验收监测期间企业生产负荷均在75%以上,各项环境保护设施符合环评报告及批复要求,具体如下:
1. 废水
项目办公生活污水及冲厕污水经化粪池预处理,场地冲洗废水经沉淀池和隔油池预处理后,再经自建污水站(生物反应+膜分离)处理后各项污染物排放浓度均满足《城市污水再生利用 城市杂用水水质》(GB/T 18920-2002)城市冲厕标准,符合环评批复要求。
2. 废气(油气回收系统)
油气回收系统中密闭性、液阻、气液比监测结果均满足《加油站大气污染物排放标准》(GB 20952-2007)的要求,符合环评批复要求。
3.厂界噪声
厂界噪声排放均满足《工业企业厂界环境噪声排放标准》(GB 12348-2008)4类标准,符合环评批复要求。
五、工程建设对环境的影响
1.建设及生产期间未收到周边投诉。
2.根据广州德隆环境检测技术有限公司出具的监测报告,该项目运营期间废水、废气、噪声对周边环境均未造成不良影响。
六、验收存在的主要问题
无。
七、验收结论和后续要求
《广州市北二环高速公路G4XXXR-8004#加油站建设项目》符合广州市白云区环境保护局《关于广州市北二环高速公路G4XXXR-8004#加油站建设项目环境影响报告表的批复》(云环保建[2014]96号)的要求,验收工作组同意通过竣工环境保护验收。
后续要求如下:
1.若建设内容发生重大变化应及时向管理部门申报;
2.加强环保设施维护管理,确保系统设施正常运行。
附件:1.验收工作组专家意见及验收组名单
2.建设项目竣工环境保护验收报告
验收工作组
2018 年2月13日
附件1:





附件2:
建设项目竣工环境保护
验 收 报 告
|
项目名称: |
广州市北二环高速公路G4XXXR-8004#加油站建设项目 |
|
建设单位: |
广州市北二环高速公路有限公司 |
二○一八年一月二十五日
目 录
TOC \o "1-3" \h \u 一、前言............................................................................................................... PAGEREF _Toc9409 1
3.4.2主要生产设备示意图:.............................................................. PAGEREF _Toc14784 5
8.3.1废水监测结果及评价................................................................ PAGEREF _Toc20460 18
8.3.2油气回收系统监测结果及评价................................................ PAGEREF _Toc14379 18
8.3.3无组织废气监测结果及评价.................................................... PAGEREF _Toc19947 18
8.3.4噪声监测结果及评价................................................................ PAGEREF _Toc3749 18
9.1环保审批手续及“三同时”执行情况.................................................... PAGEREF _Toc13099 18
9.2环保机构的设置及环境管理规章制度............................................... PAGEREF _Toc32384 19
9.2.1环保机构的设置情况................................................................ PAGEREF _Toc15975 19
9.2.2环境管理规章制度的建立........................................................ PAGEREF _Toc30634 19
根据我国汽车行业的不断发展和人民生活水平的提高,国内汽(柴)油销售量持续增加,广州市的汽(柴)油市场也不断发展,广州市及周边县市通过北二环高速公路的过往车辆越来越多,广州北二环高速公路在该路段没有加油站,服务设施已不能满足交通发展需要,故广州市北二环高速公路有限公司于广州市北二环高速公路和龙段建设广州市北二环高速公路G4XXXR-80004#加油站建设项目。
本项目总投资为800万元,其中环保投资为100万元,总用地面积6660.9m2,总建筑面积648m2,主要建筑为1栋站房、1栋便利店、1座公厕,设置5个50m3地埋式油罐(3个汽油罐、2个柴油罐),年销售汽油3130吨、柴油4695吨。
由广州国寰环保科技发展有限公司编写的《广州市北二环高速公路G4XXXR-8004#加油站建设项目环境影响报告表》,于2014年6月17日取得广州市白云区环境保护局的批复,文件号为云环保建[2014]96号。
二、竣工环境保护验收的依据
1、《国务院关于修改<建设项目环境保护管理条例>的决定》,国务院令第682 号;
2、《建设项目竣工环境保护验收暂行办法》,国环规环评[2017]4)号;
3、《广州市环境保护局关于印发广州市建设单位自主开展建设项目环境保护设施验收工作指引(试行)的通知》,穗环[2017]145号;
3、广州市白云区环境保护局《关于广州市北二环高速公路G4XXXR-8004#加油站建设项目环境影响报告表的批复》,云环保建[2014]96号;
5、《广州市北二环高速公路G4XXXR-8004#加油站建设项目环境影响报告表》。
三、建设项目概况
3.1项目名称及建设性质
项目名称:广州市北二环高速公路G4XXXR-8004#加油站建设项目。
建设性质:新建。
3.2 项目总投资与环保投资
本项目总投资800万元,环保投资共100万元,占总投资的12.5%。(环保投资中废水治理项目费用约占66.5万元、废气治理项目费用约占7万元、噪声治理项目费用约占2.5万元、固体废弃物治理项目费用约占5万元、绿化生态修复项目费用约占9万元、其它方面设施费用约占10万元)
3.3 项目建设地点及平面布置
3.3.1项目地理位置
广州市北二环高速公路G4XXXR-8004#加油站建设项目位于白云区广州市北二环高速公路和龙段,项目东面、南面、西面均为林地,北面为北二环高速公路。建设项目地理位置见图3-1。
|
项目位置
|
|
3.4 项目主要建设内容
3.4.1基本内容
本项目由广州市北二环高速公路有限公司投资800万元建设,选址于白云区广州市北二环高速公路和龙段。本项目总用地面积6660.9m2,总建筑面积648m2,主要建筑为1栋站房、1栋便利店、1座公厕,设置5个50m3地埋式油罐(3个汽油罐、2个柴油罐),年销售汽油3130吨、柴油4695吨。
本项目员工约32人,工作3班制,每班工作8小时,工作日为365天。
主要生产设备如下表:
|
设备名称 |
设备数量 |
型号 |
用途 |
|
埋地汽油罐 |
3个 |
卧式 |
储存汽油 |
|
埋地柴油罐 |
2个 |
卧式 |
储存柴油 |
|
加油机 |
5台 |
/ |
/ |
|
加油枪 |
20把 |
/ |
/ |
|
油气回收装置 |
1套 |
/ |
回收油气 |
|
潜油泵 |
5台 |
/ |
提供动力 |
|
液位仪 |
1套 |
五个探头 |
测量液位 |
|
4kg手提式干粉灭火器 |
6台 |
/ |
/ |
|
35kg推车式干粉灭火器 |
2台 |
/ |
/ |
|
灭火毯 |
5块 |
/ |
/ |
|
沙子 |
2m3 |
/ |
/ |
四、污染物排放及治理措施
本项目的主要污染源包括生活污水(办公生活污水、公共卫生间冲厕废水、场地冲洗废水);汽车尾气、(加油、储油罐灌注、卸油)等过程泄漏的气体;运营中产生的噪声;污水处理站污泥及生活垃圾。
4.1废水
本项目废水主要为:生活污水(办公生活污水、公共卫生间冲厕废水、场地冲洗废水):
= 1 \* GB3 \* MERGEFORMAT ①生活污水
本项目办公生活污水及冲厕污水经化粪池预处理,场地冲洗废水经沉淀池和隔油池预处理,进入污水收集池汇集,再依次经缺氧池、MBR池、消毒池处理后,回用于冲厕、场地冲洗、绿化。
废水处理流程见图4-1,污水处理工艺流程见图4-2,污水处理设施相关照片见4-3。
|
|

图4-2 污水处理工艺流程图

图4-3 污水处理设施相关照片
4.2废气
本项目废气主要为:汽车尾气、(加油、储油罐灌注、卸油)等过程泄漏的气体;
= 1 \* GB3 \* MERGEFORMAT ①汽车尾气
本项目汽车尾气直接以无组织形式排放。
②(加油、储油罐灌注、卸油)等过程泄漏的气体
本项目泄漏气体经油气回收系统回收处理后,由排气筒引至高空排放,未收集的少量泄漏气体以无组织形式排入环境。
废气处理流程见图4-2。
|
|||
|
|
|||
|
|
|||
4.3噪声
项目噪声主要来源于营运时产生的噪声。已通过合理布置噪声源,对设备进行封闭式隔声、吸声、消声处理,严格执行操作规程、采用减振处理、加强绿化等噪声防治措施。
4.4固体废物
本项目产生的固体废弃物主要为污水处理站污泥及生活垃圾。
其中污水处理站污泥及生活垃圾一并交由环卫部门统一清运处理。详见表4-1。
表4-1 项目固体废物处置方法一览表
|
废物类型 |
废物名称 |
废物特性 |
处置去向 |
|
一般固体废物 |
污水处理站污泥 |
一般固体废物 |
交由环卫部门统一清运处理 |
|
生活垃圾 |
生活垃圾 |
生活垃圾 |
4.5环境风险事故防范
本项目风险事故源强主要为油品泄漏、废水事故性排放、污泥泄漏、由于厂区油品或固废泄漏、火灾而产生的消防沙。项目四周设置了环形事故沟,并设置了50m3的事故应急池,收集事故废水和漏油,防止污染事故的发生;汽油、柴油进出油口设置了紧急切断装置,一旦有事故发生,可紧急切断油源,使事故带来的环境影响降低到最低程度,本项目已经制定相关《突发环境事件应急预案》,并已经落实具体实施情况。风险事故源强详见表4-2:
表4-2 风险事故源辨识一览表
|
类型 |
风险源 |
种类 |
主要污染物 |
风险途径 |
污染对象 |
|
贮存设施 |
储罐、加油岛、装卸油气作业等区域 |
油品泄漏 |
汽油、柴油 |
发生泄漏,进入地表水体,下渗污染土壤和地下水 |
厂区、周边环境 |
|
环保设施 |
回用水处理设施 |
废水事故性排放、污泥泄漏 |
CODcr、五日生化需氧量、氨氮 |
发生泄漏,进入地表水体,下渗污染土壤和地下水 |
厂区、周边环境 |
|
事故引发的次生/伴生污染风险 |
厂区物质泄漏区域 |
由于厂区油品或固废泄漏、火灾而产生的消防沙 |
汽油、柴油 |
发生泄漏,进入地表水体,下渗污染土壤和地下水 |
厂区、周边环境 |
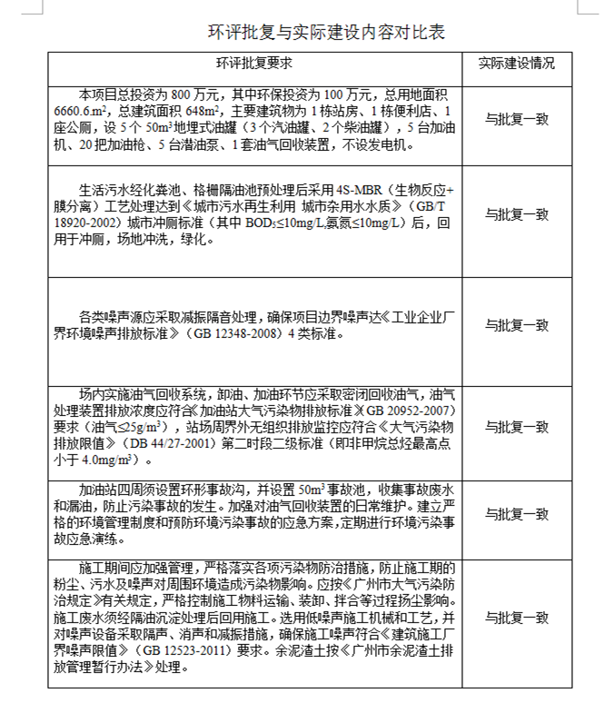
五、环评批复要求及实际执行情况
|
环评批复要求 |
实际建设情况 |
|
本项目总投资为800万元,其中环保投资为100万元,总用地面积6660.6.m2,总建筑面积648m2,主要建筑物为1栋站房、1栋便利店、1座公厕,设5个50m3地埋式油罐(3个汽油罐、2个柴油罐),5台加油机、20把加油枪、5台潜油泵、1套油气回收装置,不设发电机。 |
与批复一致 |
|
生活污水经化粪池、格栅隔油池预处理后采用4S-MBR(生物反应+膜分离)工艺处理达到《城市污水再生利用 城市杂用水水质》(DB/T 1820-2002)城市冲厕标准(其中BOD5≤10mg/L,氨氮≤10mg/L)后,回用于冲厕,场地冲洗,绿化。 |
与批复一致 |
|
各类噪声源应采取减振隔音处理,确保项目边界噪声达《工业企业厂界环境噪声排放标准》(GB 12348-2008)4类标准。 |
与批复一致 |
|
场内实施油气回收系统,卸油、加油环节应采取密闭回收油气,油气处理装置排放浓度应符合《加油站大气污染物排放标准》(GB 20952-2007)要求(油气≤25g/m3),站场周界外无组织排放监控应符合《大气污染物排放限值》(DB 44/27-2001)第二时段二级标准(即非甲烷总烃最高点小于4.0mg/m3)。 |
与批复一致 |
|
加油站四周须设置环形事故沟,并设置50m3事故池,收集事故废水和漏油,防止污染事故的发生。加强对油气回收装置的日常维护。建立严格的环境管理制度和预防环境污染事故的应急方案,定期进行环境污染事故应急演练。 |
与批复一致 |
|
施工期间应加强管理,严格落实各项污染物防治措施,防止施工期的粉尘、污水及噪声对周围环境造成污染物影响。应按《广州市大气污染防治规定》有关规定,严格控制施工物料运输、装卸、拌合等过程扬尘影响。施工废水须经隔油沉淀处理后回用施工。选用低噪声施工机械和工艺,并对噪声设备采取隔声、消声和减振措施,确保施工噪声符合《建筑施工厂界噪声限值》(GB 12523-2011)要求。余泥渣土按《广州市余泥渣土排放管理暂行办法》处理。 |
与批复一致 |
六、验收评价标准
根据广州市白云区环境保护局《关于广州市北二环高速公路G4XXXR-8004#加油站建设项目环境影响报告表的批复》(云环保建[2014]96号)要求,确定本次竣工验收监测废水、废气、噪声执行标准如下:
6.1废水验收标准
废水执行《城市污水再生利用 城市杂用水水质》(DB/T 1820-2002)城市冲厕标准,废水验收监测执行标准限值见表6-1。
表6-1 废水验收监测执行标准限值
|
序号 |
污染物 |
单位 |
《城市污水再生利用城市杂用水水质》(DB/T 1820-2002)城市冲厕标准 |
|
|
废水
|
1 |
色度 |
倍 |
≤30 |
|
2 |
pH |
无量纲 |
6-9 |
|
|
3 |
溶解氧 |
mg/L |
≥1.0 |
|
|
4 |
阴离子表面活性剂 |
mg/L |
≤1.0 |
|
|
5 |
生化需氧量 |
mg/L |
/ |
|
|
6 |
五日生化需氧量 |
mg/L |
≤10 |
|
|
7 |
氨氮 |
mg/L |
≤10 |
|
|
8 |
溶解性总固体 |
mg/L |
≤1500 |
|
|
9 |
锰 |
mg/L |
≤0.1 |
|
|
10 |
铁 |
mg/L |
≤0.3 |
|
|
11 |
总大肠菌群数 |
个/L |
≤3 |
|
|
12 |
总余氯 |
mg/L |
≥0.2 |
6.2废气验收标准
油气回收系统执行《加油站大气污染物排放标准》(GB 20952-2007);
无组织废气执行《大气污染物排放限值》(DB 44/27-2001)第二时段无组织排放监控浓度限值;
废气验收监测执行标准限值见表6-2、续表6-2。
表6-2 油气回收系统验收监测执行标准限值
|
类别 |
污染物 |
标准限值 |
执行标准 |
|
废气 |
密闭性 |
/ |
《加油站大气污染物排放标准》(GB 20952-2007) |
|
液阻 |
18.0L/min:≤40 Pa |
||
|
28.0L/min:≤90 Pa |
|||
|
38.0L/min:≤155 Pa |
|||
|
气液比 |
≥1.0, ≤1.2 (无量纲) |
||
|
备注:/ |
|||
续表6-2 无组织废气验收监测执行标准限值
|
类别 |
污染物 |
标准限值 |
执行标准 |
|
|
排放浓度 |
排放速率 |
|||
|
废气 |
非甲烷总烃 |
4.0mg/m3 |
/ |
《大气污染物排放限值》(DB 44/27-2001)第二时段无组织排放监控浓度限值 |
6.3噪声验收标准
项目边界噪声执行《工业企业厂界环境噪声排放标准》(GB 12348-2008)4类标准。噪声验收监测执行标准限值见表6-3。
表6-3 噪声排放标准及限值
|
类别 |
污染物 |
标准限值 |
执行标准 |
|
|
昼间(dB) |
夜间(dB) |
|||
|
噪声 |
LAeq |
70 |
55 |
《工业企业厂界噪声排放标准》(GB 12348-2008)4类标准 |
七、质量控制和质量保证
为保证分析结果的准确性和可靠性,在监测期间,样品的采集、运输、保存均严格按照国家环保局颁布的相关检测技术规范和质量保证手册进行操作。
(1)验收监测在生产工况稳定、负荷达到设计能力的75%以上进行。
(2)监测人员持证上岗,监测所用仪器都经过计量部门的检定并在有效期内使用。
(3)废水监测的质量保证依据《水和废水监测分析方法》(第四版)中“质量管理与质量保证”篇执行。
(4)废气监测的质量保证依据《空气和废气监测分析方法》(第四版)中“质量管理与质量保证”篇执行。
(5)废气监测之前,采样仪器的流量进行了校准。
(6)噪声仪在使用前后用声校准器校准,校准读数偏差不大于0.5分贝,监测时均保证环境条件符合方法标准的要求。
(7)采集到的样品按方法标准的要求进行现场固定和保存,所有样品都在有效保存时限内分析完毕。
7.1监测分析方法
废水、废气、噪声监测分析方法、标准及项目检出限分别见表7-1。
表7-1 排放标准及限值
|
1、水和废水监测项目 |
|||||
|
监测项目 |
分析方法 |
方法标准 |
检出限(mg/L) |
监测设备名称/型号 |
|
|
色度 |
稀释倍数法 |
GB/T 11903-1989 |
/ |
比色管/50mL具塞 |
|
|
pH值 |
玻璃电极法 |
GB/T 6920-1986 |
0.01 (无量纲) |
pH计/PHS-3C |
|
|
悬浮物(SS) |
重量法 |
GB/T 11901-1989 |
4.0 mg/L |
电子天平/FA2104 |
|
|
化学需氧量(CODcr) |
重铬酸盐法 |
HJ828-2017 |
4 mg/L |
标准COD消解器/HCA-100 |
|
|
五日生化需氧量(BOD5) |
稀释与接种法 |
HJ 505-2009 |
0.5 mg/L |
生化培养箱/SPL-150 |
|
|
氨氮 |
纳氏试剂分光光度法 |
HJ 535-2009 |
0.025 mg/L |
可见分光光度计/722S |
|
|
总磷 |
钼酸铵分光光度法 |
GB/T 11893-1989 |
0.01 mg/L |
可见分光光度计/722S |
|
|
阴离子表面活性剂(LAS) |
亚甲蓝分光光度法 |
GB/T 7494-1987 |
0.050 mg/L |
可见分光光度计/722S |
|
|
铁 |
原子吸收分光光度法 |
GB/T 11911-1989 |
0.03 mg/L |
原子吸收分光光度计/AA-7000 |
|
|
锰 |
原子吸收分光光度法 |
GB/T 11911-1989 |
0.01 mg/L |
原子吸收分光光度计/AA-7000 |
|
|
总大肠菌群数 |
多管发酵法 |
HJ/T 347-2007 |
/ |
生化培养箱/SPL-150BⅢ |
|
|
总余氯 |
N,N二乙基-1,4苯胺分光光度法 |
HJ 586-2010 |
0.03 mg/L(高浓度) 0.004 mg/L(低浓度) |
微量滴定管/5ml |
|
|
采样 |
/ |
HJ/T 91-2002 HJ 493-2009 |
/ |
/ |
|
|
2、废气采样分析方法 |
|||||
|
监测项目 |
分析方法 |
方法标准 |
检出限(mg/m3) |
监测设备名称/型号 |
|
|
非甲烷总烃 |
气相色谱法 |
HJ/T 38-1999 |
4.0×10-2 mg/m3 |
气相色谱仪/福立9790Ⅱ |
|
|
气液比 |
加油站大气污染物排放标准气液比检测方法 |
GB20952-2007附录C |
/ |
油气回收多参数检测仪/7003型 |
|
|
液阻 |
加油站大气污染物排放标准液阻检测方法 |
GB20952-2007附录A |
/ |
油气回收多参数检测仪/7003型 |
|
|
密闭性 |
加油站大气污染物排放标准密闭性检测方法 |
GB20952-2007附录B |
/ |
油气回收多参数检测仪/7003型 |
|
|
3、噪声监测项目 |
|||||
|
监测项目 |
分析方法 |
方法标准 |
检出限 |
监测设备名称/型号 |
|
|
Leq(A) |
工业企业厂界环境噪声测量方法 |
GB 12348-2008 |
30dB(A) |
AWA6228型多功能声级计 |
|
|
/ |
环境噪声检测技术规范 噪声测量值修正 |
HJ 706-2014 |
/ |
/ |
|
八、验收监测结果及分析
8.1验收监测期间工况监督
2018年1月10日-11日为验收监测采样期间,建设项目各工序正常运行,负荷均大于75%。废水、废气、噪声的监测数据有效。项目验收监测期间生产负荷详见表8-1。
表8-1 项目验收监测期间生产负荷汇总表
|
监 测 日 期 |
产品名称 |
设计日产量 吨/天 |
实际日产量吨/天 |
生产负荷 % |
|
2018年1月10日 |
汽油 |
8.57 |
7.97 |
93.0% |
|
柴油 |
12.86 |
11.57 |
90.0% |
|
|
2018年1月11日 |
汽油 |
8.57 |
7.88 |
91.9% |
|
柴油 |
12.86 |
11.41 |
88.7% |
8.2验收监测内容
广州德隆环境检测技术有限公司在对现场进行实际勘察后,确定了具体的验收监测点位和监测内容,详见表8-2、表8-3、续表8-3、表8-4。
8.2.1废水监测内容
表8-2 废水监测内容
|
监测点位 |
监测项目 |
监测频次 |
|
|
1 |
废水处理后监测口 |
色度、pH、溶解氧、LAS、CODcr、BOD5、氨氮、溶解性总固体、锰、铁、总大肠菌群数、总氯 |
连续监测两天 每天采样三次 |
8.2.2废气监测内容
表8-3 油气回收系统监测内容
|
编号 |
监测点位 |
监测项目 |
监测频次 |
|
1 |
3个汽油罐 5台加油机 20支加油枪 |
密闭性、液阻、气液比 |
连续监测两天 每天监测一次 |
续表8-3 无组织排放废气监测内容
|
编号 |
监测点位 |
监测项目 |
监测频次 |
|
1 |
厂界上风向设对照点W1 |
非甲烷总烃 |
连续监测两天 每天采样三次 |
|
2 |
厂界下风向设监控点W2 |
||
|
3 |
厂界下风向设监控点W3 |
||
|
4 |
厂界下风向设监控点W4 |
8.2.3噪声监测内容
表8-4 噪声监测内容
|
测点类别 |
监测点位 |
监测频次 |
评价值 |
|
厂界噪声源 |
厂界东面外1米处 |
连续监测两天 每天昼、夜各监测一次 |
1分钟 LeqdB(A) |
|
厂界南面外1米处 |
|||
|
厂界西面外1米处 |
|||
|
厂界北面外1米处 |
8.3验收监测结果及评价
2018年1月10日-11日为验收监测采样期间,根据《广州德隆环境检测技术有限公司监测报告》(德)环监检字2018第(DLHP201801-D0001)号中连续两天的监测,监测结果及评价如下;
8.3.1废水监测结果及评价
项目办公生活污水及冲厕污水经化粪池预处理,场地冲洗废水经沉淀池和隔油池预处理后,再经自建污水站处理后各项污染物排放浓度均满足《城市污水再生利用 城市杂用水水质》(DB/T 1820-2002)城市冲厕标准,符合环评批复要求。
8.3.2油气回收系统监测结果及评价
项目油气回收系统中密闭性、液阻、气液比监测结果均满足《加油站大气污染物排放标准》(GB 20952-2007)的要求,符合环评批复要求。
8.3.3无组织废气监测结果及评价
项目厂界无组织废气中非甲烷总烃排放浓度满足《大气污染物排放限值》(DB 44/27-2001)第二时段无组织监控浓度限值,符合环评批复要求。
8.3.4噪声监测结果及评价
项目厂界噪声排放均满足《工业企业厂界环境噪声排放标准》(GB 12348-2008)4类标准,符合环评批复要求。
九、环境管理检查
9.1环保审批手续及“三同时”执行情况
本项目执行了国家有关建设项目环保审批手续及“三同时”制度。环评、环保设计手续齐全,环保设施与主体工程同时设计、同时施工、同时投入使用,在运行过程中有专人负责设备正常运作所需要的原材料、动力、备件等的供应,并配备了设备检查、维修、操作及管理人员。
9.2环保机构的设置及环境管理规章制度
9.2.1环保机构的设置情况
广州市北二环高速公路有限公司成立了完善的环境管理组织机构,制定了公司环境管理方针、政策,任命环境管理人员,负责公司内部的环境保护管理和监督,对全厂“三废”排放进行管理并制订全厂“三废”治理和综合利用的规划计划治理方案,检查本厂“三废”处理设备运转情况,督促设施的正常运行。
9.2.2环境管理规章制度的建立
广州市北二环高速公路有限公司制定出切实可行的环境污染防治办法和措施;做好环境教育和宣传工作,提高各级管理人员和操作人员的环境保护意识,加强员工对环境污染防治的责任心,自觉遵守和执行各项环境保护的规章制度。定期对环境保护设施进行维护和保养,确保环境保护设施的正常运行,防止污染事故的发生;加强与环境保护管理部门的沟通和联系,主动接收环境主管部门的管理﹑监督和指导。
9.3排污口规范化的检查结果
已按要求完成污染源排放口规范化工作,详见以下图片:

十、公众意见调查
本项目不作公众意见调查。
十一、结论
广州市北二环高速公路G4XXXR-8004#加油站建设项目已建设完成,配套的环保措施已落实到位并达到设计运行效果,符合广州市白云区环境保护局《关于广州市北二环高速公路G4XXXR-8004#加油站建设项目环境影响报告表的批复》(云环保建[2014]96号)的要求。


